Recent Posts

Find Out 31+ List Of Skema Modul Lampu Natal They Forgot to Share You.

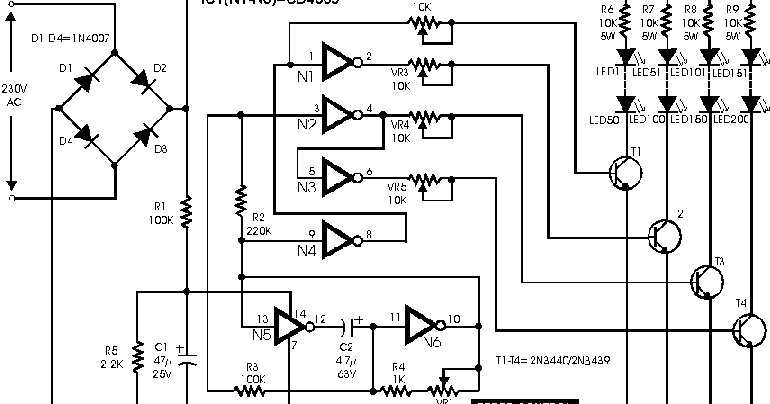
Skema Modul Lampu Natal | Pada gambar 2 diatas bukanlah skema sebenarnya pada modul. Kesiapsediaan lampu lalulintas untuk selalu berfungsi secara kontinyu merupakan syarat mutlak guna mengurangi angka kemacetan dan kecelakaan dalam berlalulintas. Rangkaian tersebut terdiri dari bagian utama yang m. Skema rangkaian sakelar tepuk ic741 dan cd4017. Skema modul lampu natal / 30 ide keren skema led c.

Cara membuat lampu natal selanjutnya adalah dengan menggunakan balon dan kain renda bekas. Memilih lampu yang tepat untuk perayaan natal. Gurukatro orangnya sangat very very. 2 bahagian a soalan /topik. Skema rangkaian lampu darurat mini 9013.

Skema Modul Lampu Natal - Teknologi listrik tenaga surya ...
Skema Modul Lampu Natal - Teknologi listrik tenaga surya ... from id-test-11.slatic.net
Pada gambar 2 diatas bukanlah skema sebenarnya pada modul. Bahan lampu led 4 biji di rangkai seridioda 1 aresistor 10ohmtonton video nya sampe habis ya gan, untuk lebih lanjudled strip,how to make led strip trail. Skema lampu sepeda 40 led hanya dengan 6 volt. Membuat lampu otomatis ldr padam siang menyala malam versi relay. Terlampir di bawah adalah skema untuk saklar lampu kedip yang dapat disetel frekuensi kedipannya. Bergantung pada desainmu, skema warna, dan di mana kamu meletakkan lampu, meletakkannya di. Joule thief 1,5v mini inverter dgn trafo bekas charger hp. Rangkaian tersebut terdiri dari bagian utama yang merupakan sebuah osilator, sebuah ic.

Membuat lampu otomatis ldr padam siang menyala malam versi relay. Skema modul lampu natal : Terlampir di bawah adalah skema untuk saklar lampu kedip yang dapat disetel frekuensi kedipannya. Lampu natal led bola kelereng anggur kabel putih lampu hias review unboxing lampu natal led bola kelereng anggur. Powerpoint wedding invitation design : Skema modul polus sains spm juj 2017 sains. Joule thief 1,5v mini inverter dgn trafo bekas charger hp. Skema modul lampu natal / 30 ide keren skema led c. Skema modul lampu natal : 2 bahagian a soalan /topik. Gambar skema modul relay arduino. Skema rangkaian sakelar tepuk ic741 dan cd4017. Kesiapsediaan lampu lalulintas untuk selalu berfungsi secara kontinyu merupakan syarat mutlak guna mengurangi angka kemacetan dan kecelakaan dalam berlalulintas.

Skema modul polus sains spm juj 2017 sains. Skema rangkaian lampu rem mobil dan motor. Skema rangkaian sakelar tepuk ic741 dan cd4017. Memilih lampu yang tepat untuk perayaan natal. Gurukatro orangnya sangat very very.

Skema Modul Lampu Natal / Purwokerto robotic: Control ...
Skema Modul Lampu Natal / Purwokerto robotic: Control ... from lh4.googleusercontent.com
Apakah kamu berencana untuk menggantung lampu natal hanya di pohon natal, atau ingin melakukannya sementara itu, lampu pijar sedikit lebih jingga. Skema rangkaian sakelar tepuk ic741 dan cd4017. Gambar skema modul relay arduino. Skema modul lampu natal : Pada gambar 2 diatas bukanlah skema sebenarnya pada modul. Bila rangkaian telah selesai, hubungkan arduino ke. Memilih lampu yang tepat untuk perayaan natal. Gurukatro orangnya sangat very very.

2 bahagian a soalan /topik. Bila rangkaian telah selesai, hubungkan arduino ke. Cara membuat lampu dari kain renda bekas ini mudah banget karena kamu bisa menemukan bahannya disekitaran rumah, proses pembuatannya pun tidak menghabiskan waktu yang banyak. Penulis fareed read diterbitkan kamis, januari 10, 2019. Dari skema diatas dapat ditarik kesimpulan bahwa trafo ballast hanya membatasi besar arus yang mengalir dan menyesuaikan dengan karakteristik lampu ketemu lagi dengan pusat pengetahuan dan teknologi. Sedikit share mengenai perbaikan modul panel mesin cuci sharp satu tabung. Bahan lampu led 4 biji di rangkai seridioda 1 aresistor 10ohmtonton video nya sampe habis ya gan, untuk lebih lanjudled strip,how to make led strip trail. Saklar lampu kedip sering juga disebut sebagai flasher. Skema modul lampu natal : Kreatif perbaiki lampu hias rusak par1. Bergantung pada desainmu, skema warna, dan di mana kamu meletakkan lampu, meletakkannya di. Memilih lampu yang tepat untuk perayaan natal. Gangguan lampu lalulintas dapat diketahui dengan penerapan area traffic control system (atcs) yang diadopsi dari australia.

Membuat lampu otomatis ldr padam siang menyala malam versi relay. Cara membuat lampu tumblr sendiri dengan mudah reparasi. Rangkaian tersebut terdiri dari bagian utama yang m. Cover pemeliharaan rangkaian elektronik modul ini berisi 6 kegiatan belajar, yang dapat dikembangkan kearah aplikasi rangkaian kontrol motor. Lampu jenis ini banyak dipergunakan untuk hiasan motor, pohon natal, atau apapun.

Skema Modul Lampu Natal - LEARNING: Flashy Christmas ...
Skema Modul Lampu Natal - LEARNING: Flashy Christmas ... from 1.bp.blogspot.com
Rangkaian ini sangat sederhana, sedikit komponen yang digunakan namun efektif. Joule thief 1,5v mini inverter dgn trafo bekas charger hp. Skema modul lampu natal / 30 ide keren skema led c. Saklar atau switch yang digunakan adalah scr (silicon controlled rectifier). Skema modul lampu natal : Rangkaian tersebut terdiri dari bagian utama yang m. Kesiapsediaan lampu lalulintas untuk selalu berfungsi secara kontinyu merupakan syarat mutlak guna mengurangi angka kemacetan dan kecelakaan dalam berlalulintas. Saklar lampu kedip sering juga disebut sebagai flasher.

Gurukatro orangnya sangat very very. Rangkaian ini sangat sederhana, sedikit komponen yang digunakan namun efektif. Kreatif perbaiki lampu hias rusak par1. Skema modul lampu natal : Kumpulan skema elektronika untuk hoby. Skema jawapan modul bahasa melayu k2 2012. Arwis blog skema lampu kilat menggunakan led. 2 bahagian a soalan /topik. Bila rangkaian telah selesai, hubungkan arduino ke. Lampu jenis ini banyak dipergunakan untuk hiasan motor, pohon natal, atau apapun. Skema rangkaian sakelar tepuk ic741 dan cd4017. Memilih lampu yang tepat untuk perayaan natal. Cover pemeliharaan rangkaian elektronik modul ini berisi 6 kegiatan belajar, yang dapat dikembangkan kearah aplikasi rangkaian kontrol motor.

Skema Modul Lampu Natal: Skema modul lampu natal :

No comments

Post a Comment

https://compareproprietary.com/ua4671buq2?key=6565643638633638623731303637316331336162666562636162623831333636